人工心脏瓣膜分类及特点
时间:2026-01-18   来源:网络


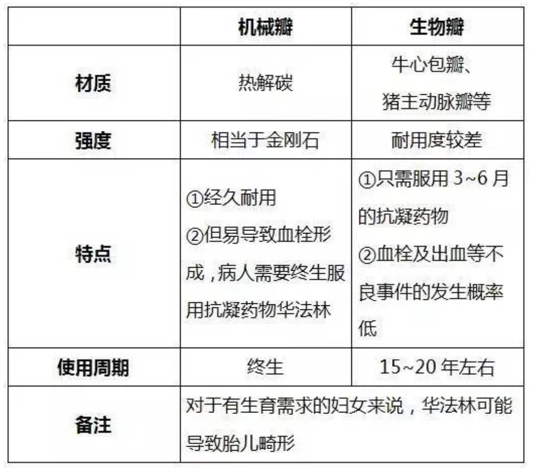
人工瓣膜根据使用材料分为两大类:


机械瓣
全部用人造材料制成,材质主要是使用热解碳。强度相当于金刚石,经久耐用是机械瓣膜的特点,可使用终生不磨损,但是由于是人工材料制造而非生物组织,会导致瓣膜表面血栓的形成,术后病人需要终生服用抗凝药物华法林,并需要终身监测凝血指标INR,来调整华法林的剂量,如剂量不足会导致血栓形成发生器官梗塞,而剂量过多则会导致出血,特别是脑出血,对于有生育需求的妇女来说,华法林的使用可能导致胎儿畸形。

生物瓣
全部或部分用生物组织制成的称为,常用的材料有牛心包瓣和猪主动脉瓣等,生物瓣的特点是其与人的瓣膜的生物学特性非常相似,植入后3~6个月左右,瓣叶表面就会被沉积的纤维蛋白和血管内皮组织覆盖,不会产生凝血、溶血及血栓,所以生物瓣置换术后只需服用3~6月的抗凝药物后既不用继续服用,大大减少血栓及出血等不良事件的发生概率,但是生物瓣膜的最大缺点在于耐用度不如机械瓣,大概使用15~20年左右瓣膜会老化进而失去功能,需要二次换瓣。


截屏2019-12-12下午2.11.08


截屏2019-12-12下午2.25.43